Instance Verification Kit (IVK)
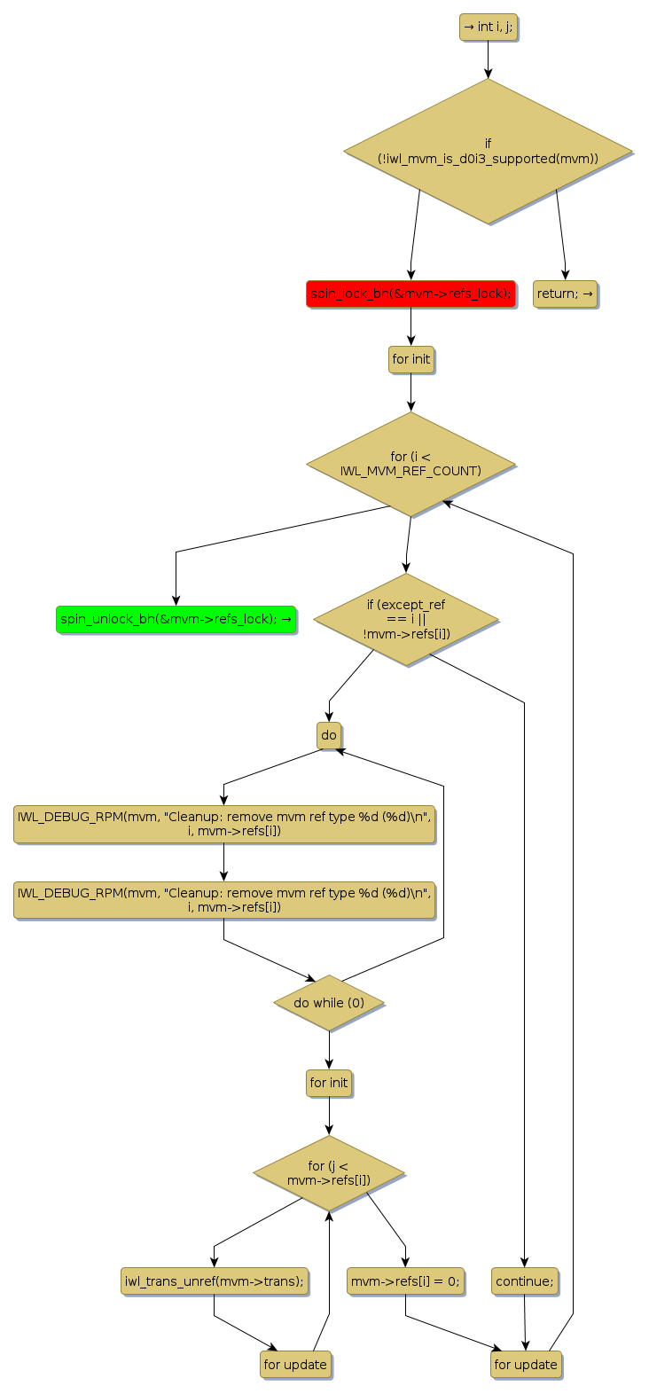
spin lock @ [7579+30+/linux-3.19-rc1/drivers/net/wireless/iwlwifi/mvm/mac80211.c]
Instance Signature: refs_lock
|
The Matching Pair Graph:
|
|
Function Name
|
Control Flow Graph (CFG)
|
Events Flow Graph (EFG)
|
Source Correspondence
|
|
iwl_mvm_unref_all_except
|
|
|
[7426+24+/linux-3.19-rc1/drivers/net/wireless/iwlwifi/mvm/mac80211.c]
|